《中国居民营养与慢性病状况报告(2020 年)》显示,6 岁以下儿童肥胖率为 3.6%,6~17 岁儿童青少年肥胖率为 7.9%。目前,中国已经成为世界上肥胖和超重人数最多的国家。
儿童青少年肥胖以原发性肥胖为主,主要与膳食营养、身体活动、遗传等因素有关,其中膳食营养是关键因素。儿童青少年膳食结构不合理、饮食行为不健康、婴幼儿期喂养不当,是造成肥胖的重要原因。
今天是“世界防治肥胖日”,让我们一起来学习如何保持健康体重以及改善青少年肥胖吧!

01 小份多样,保持合理膳食结构
日常膳食做到食物多样,每天的食物应包括谷薯类、蔬菜水果、禽畜鱼蛋奶类和大豆坚果类,达到每天摄入12 种以上食物,每周25 种以上食物。
增加新鲜蔬菜水果、全谷物和杂豆在膳食中的比重。
保证蛋白质摄入,选择富含优质蛋白质食物,如鱼、禽、蛋、瘦肉、奶及奶制品、大豆及其制品。学龄前儿童(2~5 岁)每天摄入 350~500mL或相当量的奶及奶制品。学龄儿童(6~17 岁)每天摄入 300mL以上或相当量的奶及奶制品。
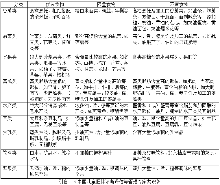
肥胖儿童青少年应控制膳食总能量摄入,做到吃饭八分饱。尽量选择天然、新鲜食材,提高鱼类、蔬菜、大豆及其制品的摄入量,保证优质蛋白质、维生素、矿物质摄入量;必要时补充复合营养素补充剂。控制精白米面的摄入,增加血糖生成指数较低的全谷物和杂豆摄入。减少高油、高盐和高糖及能量密度较高的食物的摄入,如油炸食品、甜点、含糖饮料、糖果等。
肥胖儿童青少年减重过程中,建议膳食能量应在正常体重儿童青少年需要量的基础上减少 20%左右。同时,膳食结构应有利于减轻饥饿感、增加饱腹感,适当增加微量营养素密度较高的食物。

02 辨证施食,因人因时因地制宜
肥胖儿童青少年食养要从中医整体观、辨证观出发,遵循首重脾胃的原则,兼顾合并症,因人因时因地施食。根据不同地区地理环境特点、饮食习惯和食物供应特点,儿童青少年要选择适宜的食物,因地制宜进行食养。
对肥胖儿童青少年进行中医辨证,开展系统的膳食管理和生活方式干预,要结合儿童青少年体质和身体状况,从食材选择到食物应用进行整体膳食管理,优化传统膳食结构。

03 良好饮食行为,促进长期健康
儿童青少年要做到不挑食偏食、不暴饮暴食,细嚼慢咽。进餐结束,立即离开餐桌。
一日三餐应定时定量,用餐时长适宜,早餐约 20 分钟,午餐或晚餐约 30 分钟;控制每餐膳食总能量的摄入,晚上 9 点以后尽可能不进食。
儿童青少年要合理安排三餐,强调吃好早餐,早餐、午餐、晚餐提供的能量应分别占全天总量的 25%~30%、35%~40%、30%~35%。肥胖儿童青少年进餐时建议先吃蔬菜,然后吃鱼禽肉蛋及豆类,最后吃谷薯类。
儿童青少年在选择零食时,应首选干净卫生、微量营养素密度较高的食物,如奶及奶制品、新鲜蔬菜水果、原味坚果;结合营养标签,少吃高油、高盐、高糖的过度加工食品;零食提供的能量不超过每日总能量的10%。
不喝含糖饮料,足量饮用清洁卫生的白水,少量多次。
尽量在家就餐,在外就餐也要注重食物多样、合理搭配,保证适量的新鲜蔬菜、全谷物和杂豆摄入,控制动物性食物、油炸食品、甜食和饮料摄入。
04 积极身体活动,保持身心健康
学龄前儿童每天身体活动的总时长应达到 3 小时,包括至少 2 小时的户外活动。
学龄儿童应坚持每天运动,保证每天至少 60 分钟以有氧运动为主的中高强度身体活动(如快走、骑车、游泳、球类运动等);包括每周至少 3 天强化肌肉力量和(或)骨健康的高强度/抗阻运动(如跳绳、跳远、攀爬器械、弹力带运动等)。鼓励儿童青少年每天校外身体活动时间达到 60 分钟。
肥胖儿童青少年的运动应遵循循序渐进的原则,在运动处方师等专业人员的安全评估和指导下,结合自身运动能力制订运动方案,从每天 20 分钟中高强度身体活动开始,逐渐增加到每天 20~60 分钟,并养成长期运动习惯。
超重或肥胖儿童青少年每周至少进行 3~4 次、每次 20~60 分钟中高强度运动,包括每周至少 3 天强化肌肉力量和(或)骨健康的高强度/抗阻运动,鼓励多种运动方式结合。肥胖儿童青少年可根据身体状况选择传统健身方式,增加运动的趣味性和多样性,如健身长拳、八段锦等。
保证充足睡眠,做到早睡早起。建议 5 岁以下儿童每天睡眠时间为10~13 小时;6~12 岁儿童为 9~12 小时;13~17 岁儿童青少年为 8~10 小时。
儿童青少年要将每次久坐行为限制在 1小时以内。学龄前儿童每天视屏(包括看电视、手机等电子屏幕)时间不超过 1 小时,学龄儿童不超过 2 小时,越少越好。
关注肥胖儿童青少年心理健康。重视提升肥胖儿童青少年情绪和行为管理能力,解决肥胖带来的焦虑、抑郁等心理问题。指导肥胖儿童青少年正确认识体型,结合心理和情绪干预,关注情绪性进食、限制性进食等不良饮食行为,指导肥胖儿童青少年做到合理膳食,促进身心健康。
05 多方合作,创造社会支持环境
通过多种途径,开展营养教育,向儿童青少年和家长传播肥胖预防控制相关营养健康和传统食养知识技能,包括肥胖的原因、不良影响、干预措施等;避免肥胖歧视。
家长应提高营养健康素养,为孩子提供营养均衡的食物,培养科学饮食习惯。
学校应根据不同年龄段儿童青少年特点设置营养教育课程,每学期不少于 2 课时,开足、上好体育课。
通过以儿童青少年为中心的自主学习和同伴教育,结合中医药进校园,提高儿童青少年肥胖防控技能。
鼓励社区为儿童青少年肥胖防控提供支持性环境。通过讲座、入户示范、壁报等多种形式宣传肥胖防控知识;配备充足、适宜的儿童青少年运动场所。
06 定期监测,科学指导体重管理
定期监测儿童青少年身高、体重和腰围等指标,分析动态变化,有助于早期发现异常趋势并采取有效措施。
鼓励肥胖儿童青少年测定体成分,明确肥胖特征。学校每年监测儿童青少年的身高、体重和腰围,计算体质指数(BMI)和腰围身高比,评估儿童青少年肥胖状况,及时向家长反馈,并采取有效的干预措施。
对于体重正常的儿童青少年,建议家长至少每月测量并记录 1 次其身高和晨起空腹体重,并观察变化趋势;如有异常变化,应主动咨询医生或营养指导人员。
肥胖儿童青少年要在医生或营养指导人员的指导下进行体重管理。每周测量 1 次身高和晨起空腹体重,制定体重管理目标,评估儿童青少年的膳食、运动、睡眠、心理状况,制定膳食加运动的个体体重管理方案。通过参与、言传身教等方式鼓励肥胖儿童青少年做到平衡膳食,形成能够长期坚持的健康行为习惯,逐步达到健康体重。
除了儿童青少年肥胖后的干预,家庭、学校和社会应采取综合措施积极预防儿童青少年肥胖。对于疾病原因导致的肥胖,需要及时治疗相关疾病。儿童青少年单纯性肥胖不建议进行药物和手术治疗;重度肥胖或伴有其他代谢性疾病的儿童青少年,可以进行多学科协作下的临床治疗。

节选自
儿童青少年肥胖食养指南 (2024 年版)
相关资讯